Unidade Lógica (LU) - Worker Euro V
código0972-02
Descrição da falha
Sinais dos interruptores de de 1 marcha, ré e neutro implausíveis.
Causa
Tempo de implausibilidade dos sensores de 1 marcha, ré e neutra, é superior a 2 segundos na rede CAN.
Efeito da falha
Será exibido o símbolo de “falha do motor” no painel e inibição de movimento do veículo.
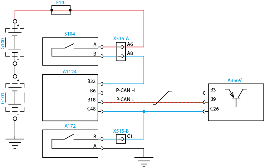
Circuito

Legenda
| G100 | Bateria 1 |
| G101 | Bateria 2 |
| F19 | Fusível 19 (F19) |
| A356V | Unidade Lógica (LU) |
| S104 | Interruptor de marcha ré |
| A1124 | PTM (Power train manager) |
| X515-A | Conector de interface A |
| X515-B | Conector de interface B |
| A172 | Interruptor da marcha neutra |
Avisos
![]() |
Nota: Leia sempre as Recomendações para Diagnósticos.
|
Passos do diagnóstico de falhas
Etapa 01
Verifique existem outros códigos de falha presente na PTM e na LU referente a sensor de neutro e/ou de ré.
|
![]() |
Etapa 02
Repare os outros códigos de falha e vá para a etapa 10.
|
![]() |
||
Etapa 03
Verifique continuidade do circuito acima, e faça o teste dos interruptores de neutro e de ré.
|
![]() |
Etapa 04
Repare o chicote elétrico, e vá para a etapa 10.
|
![]() |
||
Etapa 05
Com os conectores desencaixados, meça os resistores da rede P-CAN que ficam dentro da PTM (pinos B6 e B18) e dentro do Painel de instrumentos(pinos A14 e A15) onde é encaixado o conector azul. Está ok?
|
![]() |
Etapa 06
Substitua os componentes danificados e vá para a etapa 10.
|
![]() |
||
Etapa 07
Para fins de teste, substitua a PTM. Conecte todos os conectores. Chave de ignição na posição ligada. Apague os códigos de falha. Teste o sistema quanto ao funcionamento normal. A falha permanece ativa?
|
![]() |
Etapa 08
Vá para a etapa 10.
|
![]() |
||
Etapa 09
Para fins de teste, substitua a Unidade Lógica(LU). Vá para a etapa 10.
|
||
![]() |
||
Etapa 10
Conecte todos os conectores. Chave de ignição na posição ligada. Apague os códigos de falha. Teste o sistema quanto ao funcionamento normal. A falha permanece ativa?
|
![]() |
Etapa 11
Volte à etapa 01 e refaça todos os testes.
|
![]() |
||
Etapa 12
Libere o veículo.
|
| Topo da Página |
|---|